I have a strict and decided stance AGAINST AI generation in every art form and form of media.
I will not hesitate to block and reject offers from individuals reaching out to me that are positively involved in AI generation or wish to ask to ask my work for databases.
I recommend viewing this site on desktop.
Latest project:
Recreation of the Wright Anything Agency from Apollo Justice: Ace Attorney as my final 3D project in school.
get to know me!
check out my work!

My name is Sebastian! I also go by bloopy online.
I studied at and graduated from Stadin AO, Muotilijankatu's game development and animation path.
My main focus is 3D modelling, mainly environment.
I illustrate as a hobby and utilize my 2D skills in my 3D work.
My other hobbies include playing a wide variety of video games and creating fanworks.
✧₊⁺ Skills ⁺₊✧
My competencies/skills now (+level):3D modelling, Design Fundamentals, Illustration, Animation, Baking, Graphic Design, UV mapping (BRONZE)
Sculpting (SILVER)
Other skills:
Digital Painting, Image Editing (BRONZE)
I'm well versed in:✧ Maya Autodesk
✧ Adobe Substance 3D Painter
✧ Adobe Photoshop
✧ ProcreateI have used both Windows & Mac for 3D modelling.
I use Windows and and iPad Pro for illustration and digital painting
✧₊⁺ Interests ⁺₊✧
Current favourite games:
✧ The Ace Attorney franchise
✧ WACCA (ワッカ)
✧ Hatsune Miku: Project DIVA series
✧ Sonic Crossworlds
✧ Hollow Knight franchise
✧ Minecraft
✧ Red Dead Redemption 2


if youre seeing this youre not supposed to :3c
tell me on discord if you happen to see this page so i can fix it.
* due to earlier site constraints or other reasons, some textures are not true to their original form (in either size or appearance) in order to be displayed here. Original textures can be seen on my Sketchfab.
3D Work
2D Work
NDA Work
To view work I've done that are under an NDA or other secrecy agreement, contact me with credencials to get access:
UNDER CONSTRUCTION
⟡ WAA Office Recreation ⟡
2025, Spring
✧₊⁺. Overview
Goal of the project was to recreate the Wright Anything Agency as seen in Apollo Justice: Ace Attorney (Capcom). This was my last and final project as a student in Stadin AO.
This is a project not made to be "playable" and only viewed through the Unity project/final rendered images, so while I kept triangle counts in mind I let myself be a lot more lax with how I made certain objects.
All textures including walls and floor are hand-painted in Substance Painter.
I started production in the beginning of January and was finished halfway through April.
✧₊⁺. Tools used, team, production time
Modelling & UV: Maya Autodesk 2024
Textures: Adobe Substance 3D Painter & Adobe Photoshop 2024
Engine and lighting pipeline: Unity 2022(.3.33f1), High Definition Render Pipeline (HDRP)
Team: bloopykxg
Production time: ~310 hours.
Reference image from the game


Planned out schedule for the project.
I had 4 months to finish the project, and despite having some sick days, I achieved all of the sprint goals in time & I finished the project 1 week ahead of time.
Sketches for items that weren't shown clearly in the original image/i needed to visualize better for myself.

Colors for the textures.
I simply colorpicked the neutral, darkest, mid and light (and any color variations happening in the object) tones/colors from the reference.


Final rendered image

Piano and Charley the plant (Set3)
piano tri count : 4034
charlet tri count : 18 346

Piano wireframe

Charley wireframe

Set3 UV view
Set3 textures. Exported in Unity HD Render Pipeline (Metallic Standard).

Set3 basecolor map

Set3 metallic map

Set3 normal map
Hoops, globe decoration, circular case, vase and fake spaghetti (set9)
Hoops tris : 5250
Globe tris : 1040
Case tris : 1532
Vase tris : 76
Fake spaghetti tris : 6500

Hoops wireframe

Pillow wireframe

Case wireframe

Vase wireframe

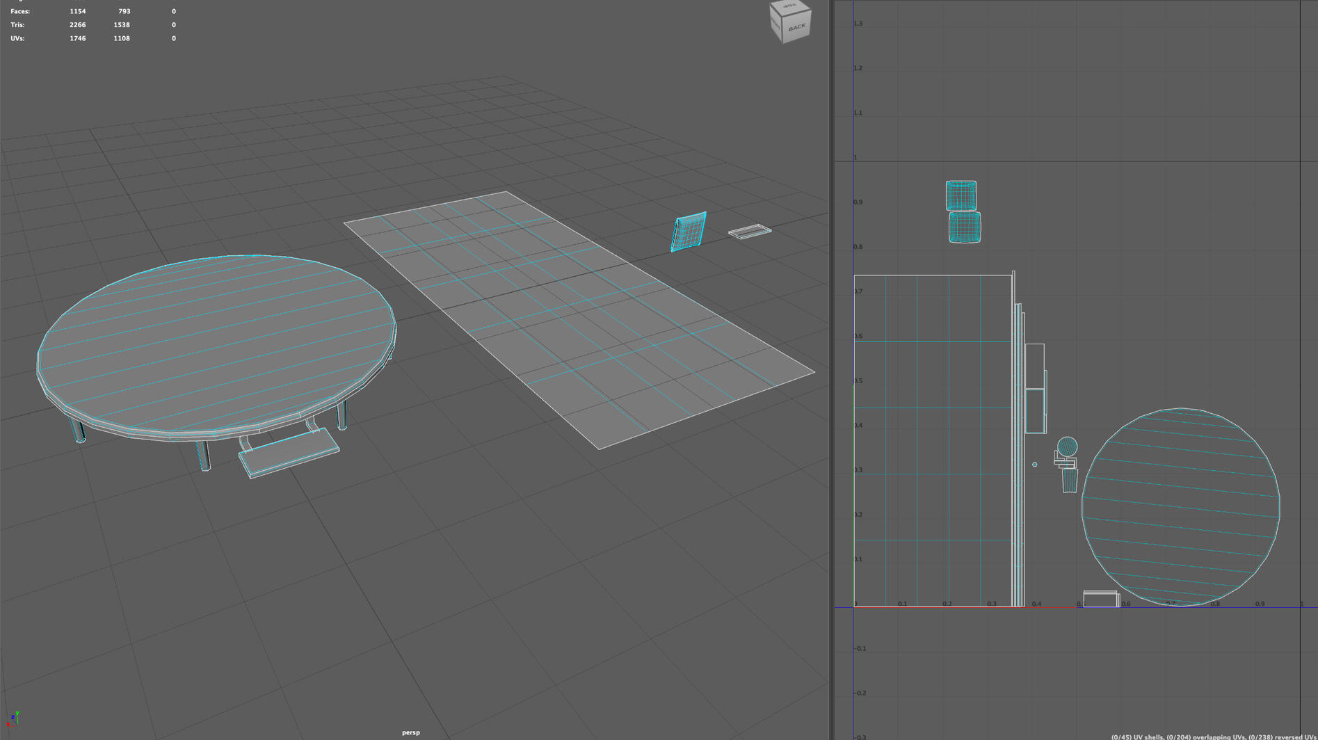
Audience table wireframe

Set9 UV view 1

Set9 UV view 2
Set9 textures. Exported in Unity HD Render Pipeline (Metallic Standard).

Set9 basecolor map

Set9 metallic map

Set9 normal map
2024, Autumn - Today
✧₊⁺. Overview
Positivity is a biannual VRChat DJ event ran by Ellitedev, m-key & plant__papa.
I was asked by my friend, aka the founder & owner of the event Ellitedev to help create the map and become an art lead for the event.
✧₊⁺. Tools used, team, production time
Modelling & UV: Maya Autodesk 2024
Textures: Adobe Substance 3D Painter & Adobe Photoshop 2024
Engine: Unity 2022
Team: bloopykxg, Ellitedev, m-key, Brikaro, pinchese.moe/pennymouse, Plant_papa, EggMcEggen.
Production time: Ongoing.
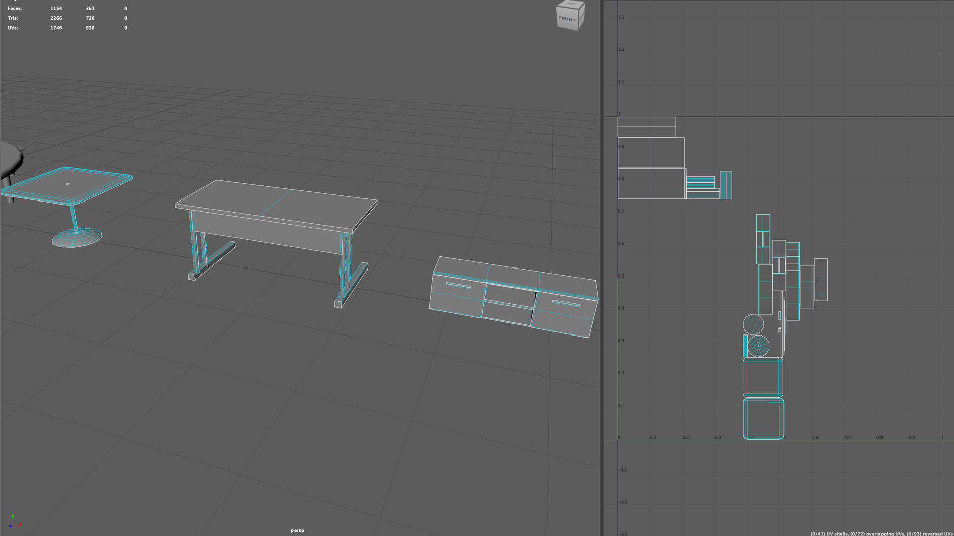
Fire exit sign, pillow, rug, stage, audience table, performer's table, TV table (set1)
Shown TV table is a cc0 asset I've modified and re-UV'd.
Fire exit sign tris : 12
Pillow tris : 960
Rug tris : 50
Stage tris : 516
Audience table tris : 350
Performers table tris : 130
TV table tris : 248

Fire exit wireframe

Pillow wireframe

Rug wireframe

Stage wireframe

Audience table wireframe

Performers table

Set1 UV view 1

Set1 UV view 2
Set1 textures. Exported in Unity HD Render Pipeline (Metallic Standard).

Set1 basecolor map

Set1 metallic map

Set1 normal map
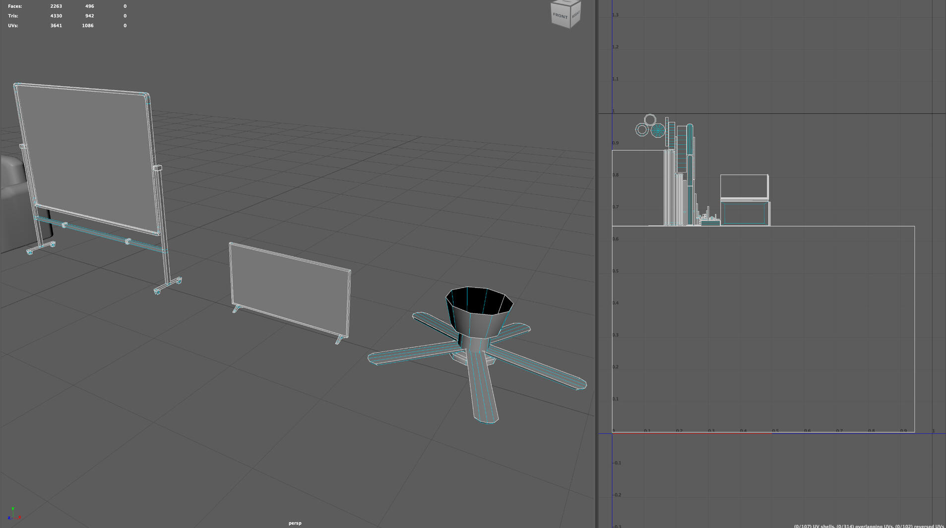
Door, lamp, couch, whiteboard, TV, ceiling lamp (set1)
Shown door is a cc0 asset I've modified and re-UV'd.
Door tris : 552
Lamp tris : 700
Couch tris : 2136
Whiteboard tris : 468
TV tris : 124
Ceiling lamp tris : 350

Door wireframe

Lamp wireframe

Couch wireframe

Whiteboard wireframe

TV wireframe

Ceiling fan table

Set2 UV view 1

Set2 UV view 2
Set2 textures. Exported in Unity HD Render Pipeline (Metallic Standard).

Set2 basecolor map

Set2 metallic map

Set2 normal map
Rest of the objects made for the project can be seen on my Sketchfab as linked before!
2024, Autumn
✧₊⁺. Overview
School assignment.
We were given 3 weeks to recreate a scene of our choosing while also introducing us to either URP or HDRP in Unity.
We recreated the modern Ace Attorney courtroom using URP pipeline.
Some assets were modelled by one person and then textured by another. I got sick during the project (no access to Substance Painter) so my teammate textured a lot of the things I modelled.
I learned the basics about modular & copy models and tiling textures during this practice.
✧₊⁺. Tools used, team, production time
Modelling & UV: Maya Autodesk 2024
Textures: Adobe Substance 3D painter & Adobe Photoshop 2024
Engine: Unity 2022
Team: Sebastian (bloopykxg) & Max (EggMcEggen)
Production time: Calculated time of ~80 hours (3 weeks).
✧₊⁺ DISCLAIMER ⁺₊✧
We used a lot of modular objects and tiling textures in this project. Due to tiling textures being used in majority of objects I can't publish them on Sketchfab as the website doesn't support tiling textures, UV offset nor Unity package uploads.
I modelled 17 objects, textured 11 of them and am able to upload only 6 of them.
Because of tiling textures I'm also limited to only showing off some of these 6 objects on my portfolio.

URP Ace Attorney courtroom recreation General view

URP Ace Attorney courtroom recreation Gallery view

URP Ace Attorney courtroom recreation Judge's view
lawyer bench model, 2.2k final triangle count.

Lawyer bench wireframe view 1

Lawyer bench wireframe view 2

Lawyer bench UV view
lawyer bench textures. Exported in PBR metallic roughness. combined in Photoshop for better viewing.

Lawyer bench albedo/basecolor map

Lawyer bench height map

Lawyer bench metallic map

Lawyer bench normal map

Lawyer bench roughness map
Witness stand model, 6.4k final triangle count.

Witness stand wireframe view 1

Witness stand wireframe view 2

Witness stand UV view
witness stand textures. Exported in PBR metallic roughness. combined in Photoshop for better viewing.

Witness stand albedo/basecolor map

Witness stand height map

Witness stand metallic map

Witness stand normal map

Witness stand roughness map
✧₊⁺. Personal thoughts.
This was our first project of the year to warm up for the rest of the year. I was in charge of all of the planning for this scene and I messed up quite a lot of it, such as forgetting entire areas in the room and failing to provide proper instructions for the texture style/workflow to my teammate.
Despite the shortcomings in the planning stages and a few hiccups on instructing my teammate, we're both quite proud of this scene. It was great practice to learn about the Unity URP pipeline.
Rest of the objects made for the project can be seen on my Sketchfab as linked before!
2023, Autumn (beginner work)
✧₊⁺. Overview
School assignment.
Tasked with creating a 3D top down shooter in the style of art style of "Brawl Stars".
Learned of gradient swatch texturing and other basics of 3D game creation during this project.
✧₊⁺. Tools used, team, production time
Modelling & UV: Maya Autodesk 2024
Textures: Adobe Photoshop 2024 & Maya Autodesk - Done with gradient swatches
Engine: Unity
Team: Sebastian, Emilia, Alex, Undis, Janica, Aaron, Ranja, Rasmus, Tommi
Production time: ~136 hours
Swatch palette used for textures:

Flower vase with pedestal model, 4.8k final triangle count.

Flower vase wireframe view 1

Flower vase wireframe view 2

Flower vase UV view
Serving table model, 3.7k final triangle count.

Serving table wireframe view 1

Serving table wireframe view 2

Serving table UV view
Dog statue model, 3.9k final triangle count.

Dog statue wireframe view 1

Dog statue wireframe view 2

Dog statue UV view
Rest of the objects made for the project can be seen on my Sketchfab as linked before!
2024, Autumn (beginner work)
✧₊⁺. Overview
School assignment.
Yearly collaboration between Stadin AO and Metropolia students. Old school FPS game with fast paced but heavy gun gameplay with an old Quake/Doom inspired art style.
Acted as art lead, primary environment artist, lighting and level design.
✧₊⁺. Tools used, team, production time
Modelling & UV: Maya Autodesk 2024
Textures: Adobe Photoshop 2024 & Maya Autodesk - Hand drawn textures.
Engine: Unity
Team: Lenni, Leevi, Onni, Miska, Elias, Juho, Emil, Ranja, Jeremy, Daniel, Sebastian.
Production time: ~90 hours
Sketch for general feel of the game aesthetic.

sketches for area layout and enemy spawns.

All the normal maps for the objects are empty since we opted for hand drawn flat textures, so I will not use space to. display them.
Crowd barrier, 2.8k final triangle count.

Crowd barrier wireframe view

Crowd barrier UV view
Construction fence textures. Exported in Unity HD Render Pipeline (Metallic Standard).

Construction fence albedo/basecolor map

Construction fence metallic map
Construction crane, 1.7k final triangle count.

Construction crane wireframe view 1

Construction crane wireframe view 2

Construction crane UV view 1

Construction crane UV view 2

Construction crane UV view 3

Construction crane UV view 4
Crane textures. Exported in Unity HD Render Pipeline (Metallic Standard).

Crane (cabin) albedo/basecolor map

Crane (pt1) albedo/basecolor map

Crane (pt2) albedo/basecolor map

Crane (pt3) albedo/basecolor map

Crane (cabin) metallic map

Crane (pt1) metallic map

Crane (pt2) metallic map

Crane (pt3) metallic map
Tall fences (big and small), 968 and 856 final triangle counts.

Tall fence (big) wireframe view 1

Tall fence (big) wireframe view 2

Tall fence (big) UV view

Tall fence (small) wireframe view 1

Tall fence (small) wireframe view 2

Tall fence (small) UV view
Tall fence textures. Exported in Unity HD Render Pipeline (Metallic Standard).

Tall fence (big) albedo/basecolor map

Tall fence (small) albedo/basecolor map

Tall fence (big) metallic map

Tall fence (small) metallic map
Gate, 1.1k final triangle count.

Gate wireframe view 1

Gate wireframe view 2

Gate UV view
Gate textures. Exported in Unity HD Render Pipeline (Metallic Standard).

Gate albedo/basecolor map

Gate metallic map
Regular car, 760 final triangle count.

Regular car wireframe view 1

Regular car wireframe view 2

Regular car UV view
Regular car textures. Exported in Unity HD Render Pipeline (Metallic Standard).

Regular car albedo/basecolor map

Regular car metallic map
✧₊⁺. Personal thoughts.
I'm very proud of the final outcome of the game and how I led the art team/art direction. I learned a lot about lighting again, learned how to work the particle system in Unity and overall learned more about how to lead an art team.
Something I regret is not reserving more time for making textures and polishing them, as there are some missing elements in textures in the game that were not included due to not having time to fix them or having to crunch them out and simply forgetting.
2023, Spring (beginner work)
✧₊⁺. Overview
School assignment.
Tasked with going through the development process of a 2D platformer with a team.
I was tasked with character design for the player character and animations.
✧₊⁺. Tools used, team, production time
Illustration: Procreate, Adobe Photoshop 2023
Animation: FireAlpaca
Engine: Unity
Team: Sebastian, Emilia, Aaron, Anni
Production time: ~65 hours
Initial planning of games color palette, character design, environment etc.

General aesthetics:
- Colorful
- Nature-futurism
- 2D illustrated (not pixel art)Art style:
Cartoony, plain shapesColors:
Blues, greens, purples, etc. paler colors, desaturated & muted.Inspirations:
- Unravel
- Gris
- T3ssl8r unity project
- Hollow Knight
- Nie:R automataWorld:
Post-apocalyptic
- Industrial area overtaken by naturePlayer's role/what (they) do:
- Player characater has lost their memory and is gathering pieces in the world to regain their memory.
- Player fights against forgotten robots to continue to the next area to learn more about themselves.
final sketches for player character animations
(done in procreate)

Walking animation sketch

Jumping animation sketch

Idle animation sketch

Death animation sketch
Final player character animations
(done in firealpaca)

Walking animation

Jumping animation

Idle animation

Death animation
✧₊⁺. Personal thoughts.
I knew little to nothing about 2D animation while making the animations for this game (having only learned the very basics shortly before the project), so I'm impressed with what I got done.
We obviously had quite big plans for the game, like having a comprehensive story, but due to our limited time and also learning majority of the process as we progressed, a proper story unfortunately never came to fruition.